新闻动态
- 送岗助学,励志笃行——我校举办2025-2026学年校内勤工助学双选会 2025-09-25
- 我校在2025年“立志·修身·博学·报国”主题教育系列活动中喜获佳绩 2025-12-05
- 学生工作处举办“精准识别与有效赋能:学生骨干选拔与培养路径探讨”辅导员沙龙 2025-11-27
- 学生工作处举办“探索全过程贯通式职业生涯规划教育新路径”辅导员沙龙 2025-10-28
我校在2025年“立志·修身·博学·报国”主题教育系列活动中喜获佳绩
日期:2025年12月05日 作者:王晓红 来源:学生工作处
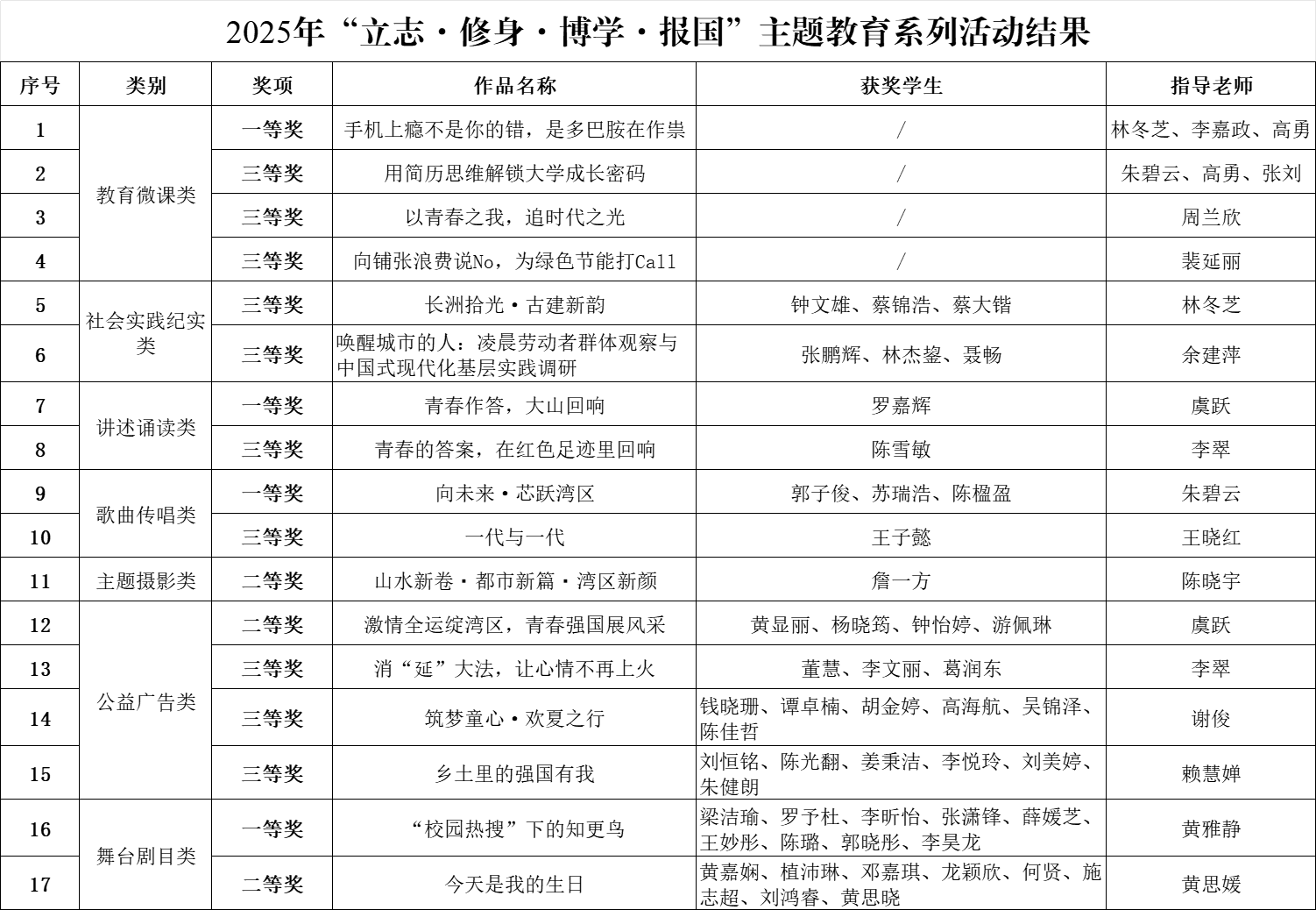
近日,广东省教育厅发文公布2025年“立志·修身·博学·报国”主题教育系列活动结果,我校在本次活动中喜获佳绩,共计获奖17项,其中一等奖4项,二等奖3项,三等奖10项。获得一等奖数量列全省高校第11名,取得近五年最好成绩。
据悉,2025年省教育厅面向全省高校开展“立志·修身·博学·报国”主题教育系列活动,旨在引导大学生坚定理想信念、锤炼道德品格、精进学业本领、厚植报国情怀。本次活动自6月启动至9月结束,历时3个月。我校把思想政治教育与系列主题教育活动结合起来,认真组织,积极参与评选申报,共报送社会实践纪实类、讲述诵读类、歌曲传唱类、主题摄影类、公益广告类、舞台剧目类、教育微课类等7个项目类别48个参赛作品参加省级评选。
附件:获奖名单
初审(一审):王晓红 复审(二审):尹翠 终审(三审):白晨
